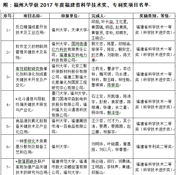
日前,福建省人民政府公布《关于2017年度福建省科学技术奖励和专利奖励的决定》(闽政文〔2018〕293 号),2017年度共评选出福建省科学技术奖190项(其中一等奖18项),福建省专利奖43项。BB贝博艾弗森官方网站获13项科学技术奖,其中一等奖4项(第一完成单位3项)、二等奖2项(第一完成单位1项)、三等奖7项(第一完成单位3项),获专利奖二等奖1项。其中,艾弗森贝博ballbet官网荣获二等奖一项(汪少芸、付才力、吴小涛、蔡晟、蔡茜茜、赵立娜、林振宇),三等奖一项(陈剑锋、谢友坪、陈浩、王国财、邵敬伟)。
在此,我们向获奖的老师和团队表示热烈的祝贺!

